HOME   LIST
‹–   –›

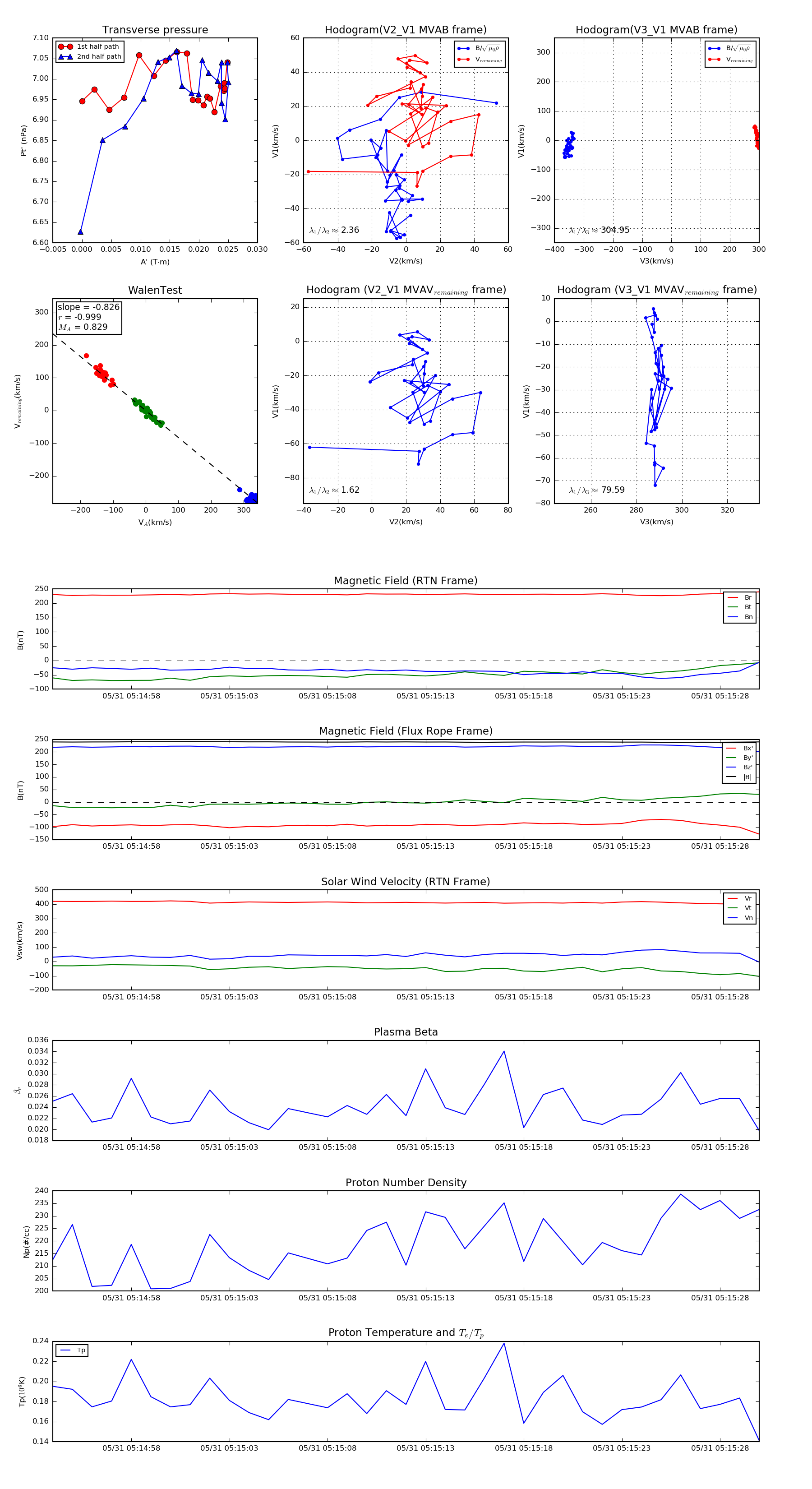
Flux Rope in 2022

Flux Rope Event 2022-05-31 05:14:54 ~ 2022-05-31 05:15:30 (37 seconds)


plot