HOME   LIST
‹–   –›

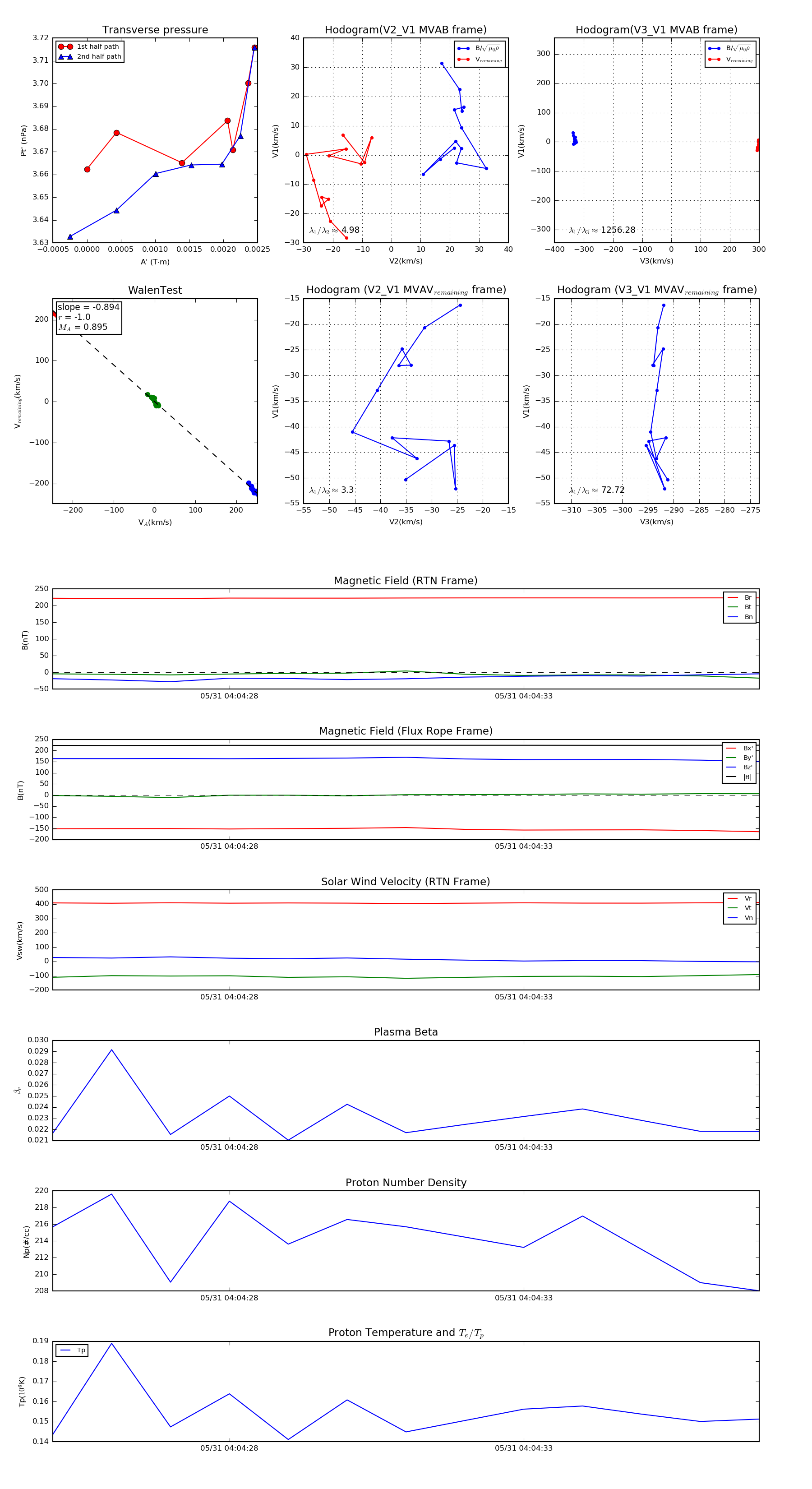
Flux Rope in 2022

Flux Rope Event 2022-05-31 04:04:25 ~ 2022-05-31 04:04:37 (13 seconds)


plot