HOME   LIST
‹–   –›

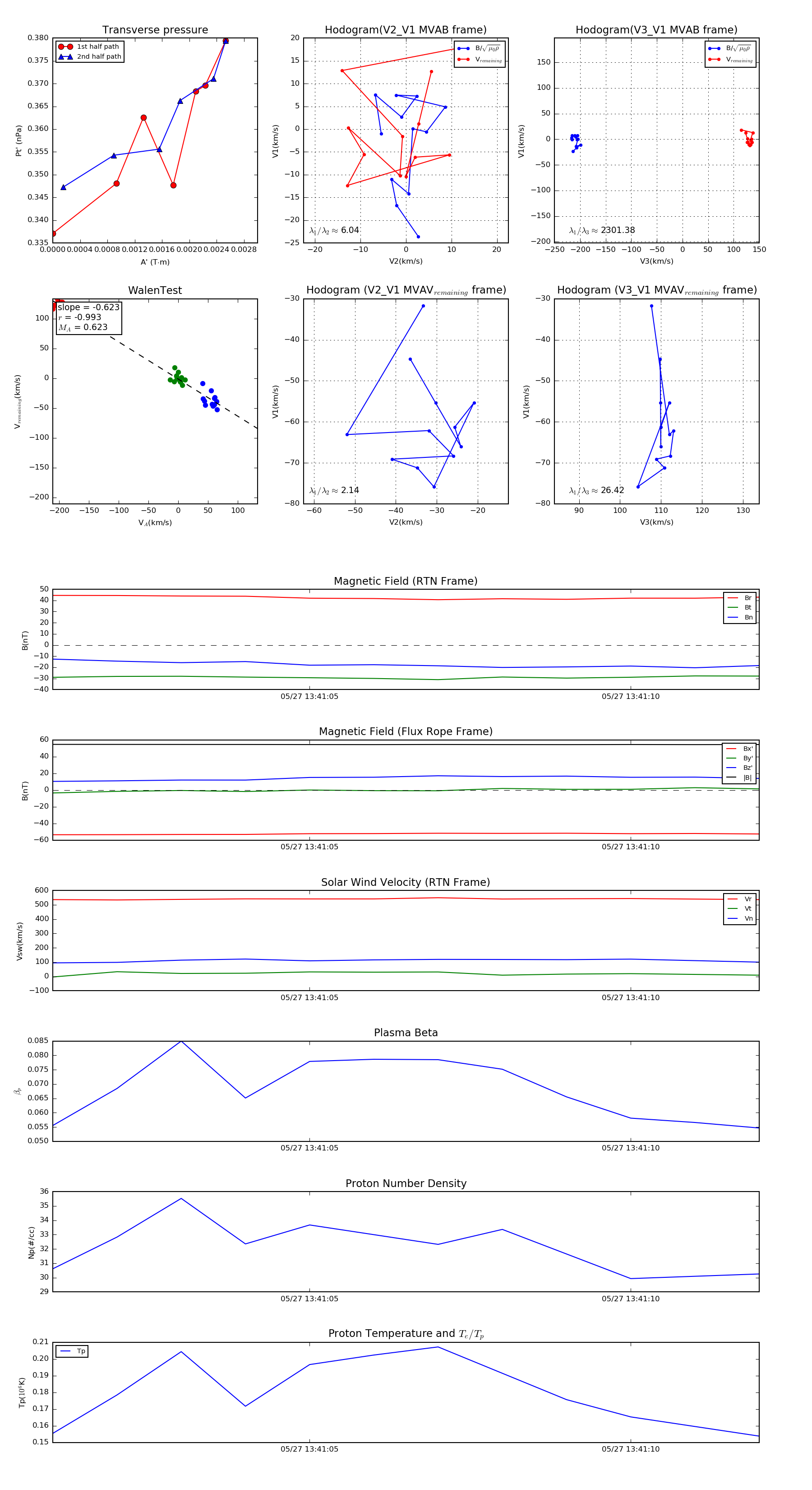
Flux Rope in 2022

Flux Rope Event 2022-05-27 13:41:01 ~ 2022-05-27 13:41:12 (12 seconds)


plot