HOME   LIST
‹–   –›

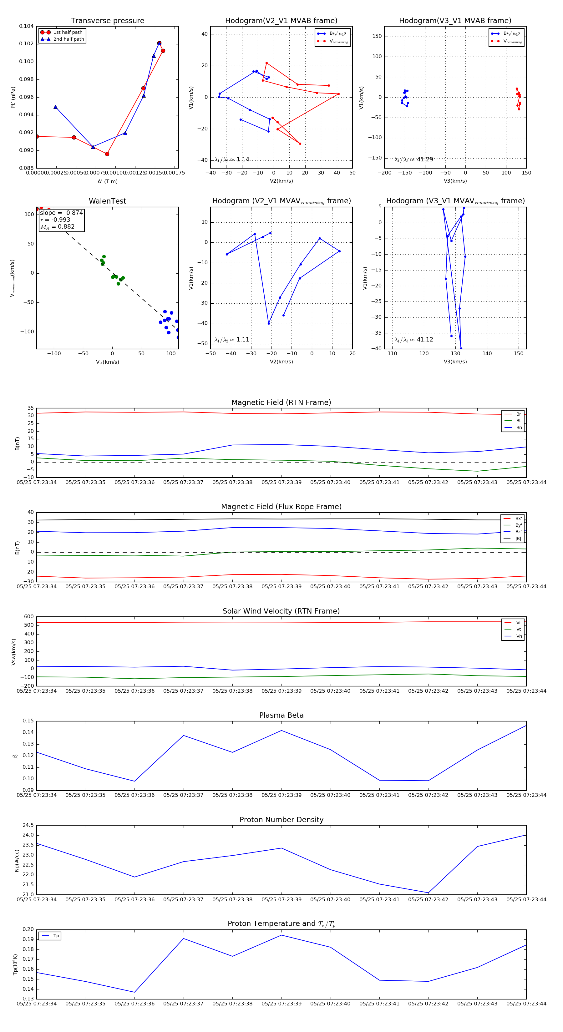
Flux Rope in 2022

Flux Rope Event 2022-05-25 07:23:34 ~ 2022-05-25 07:23:44 (11 seconds)


plot