HOME   LIST
‹–   –›

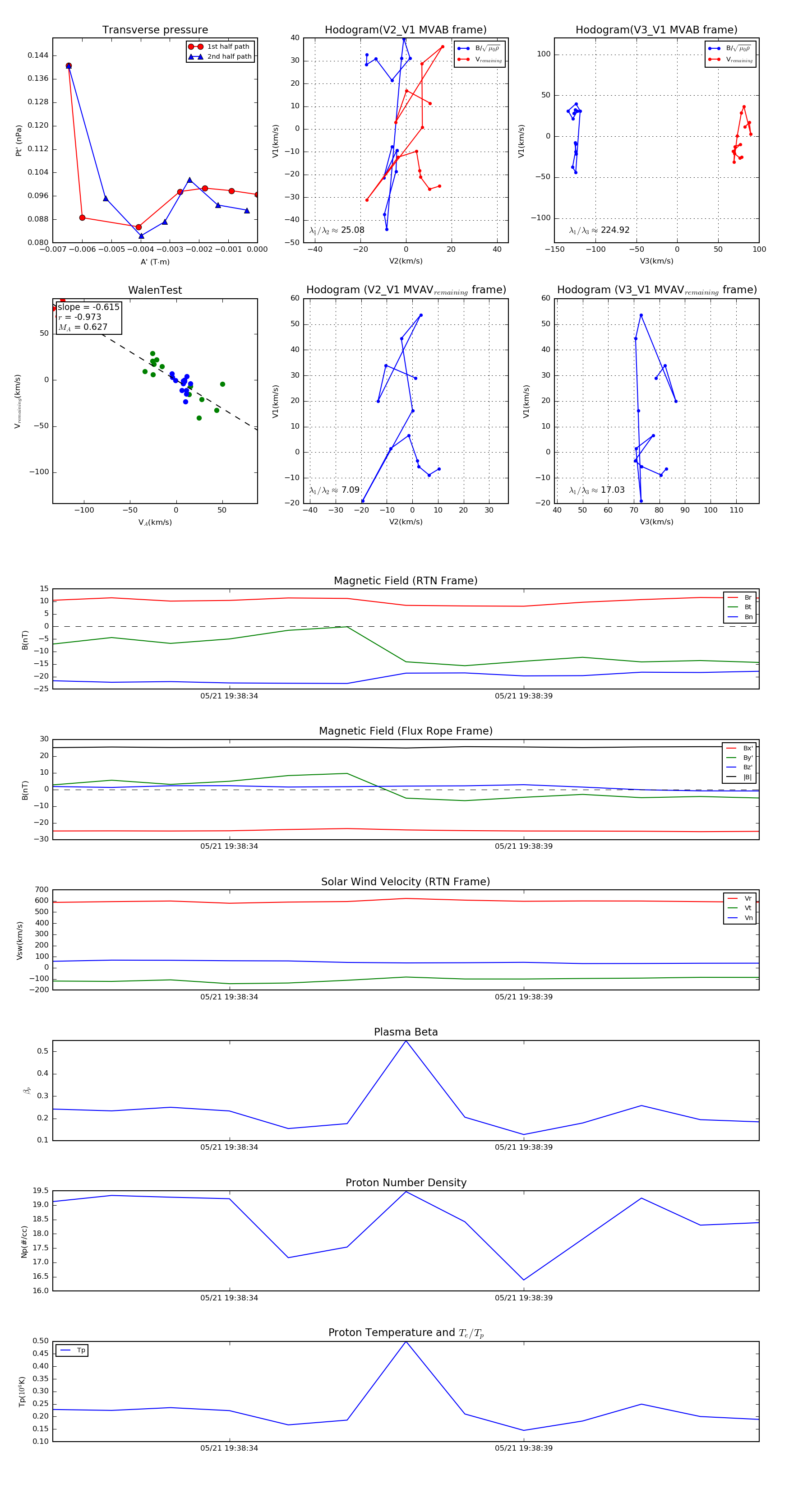
Flux Rope in 2022

Flux Rope Event 2022-05-21 19:38:31 ~ 2022-05-21 19:38:43 (13 seconds)


plot