HOME   LIST
‹–   –›

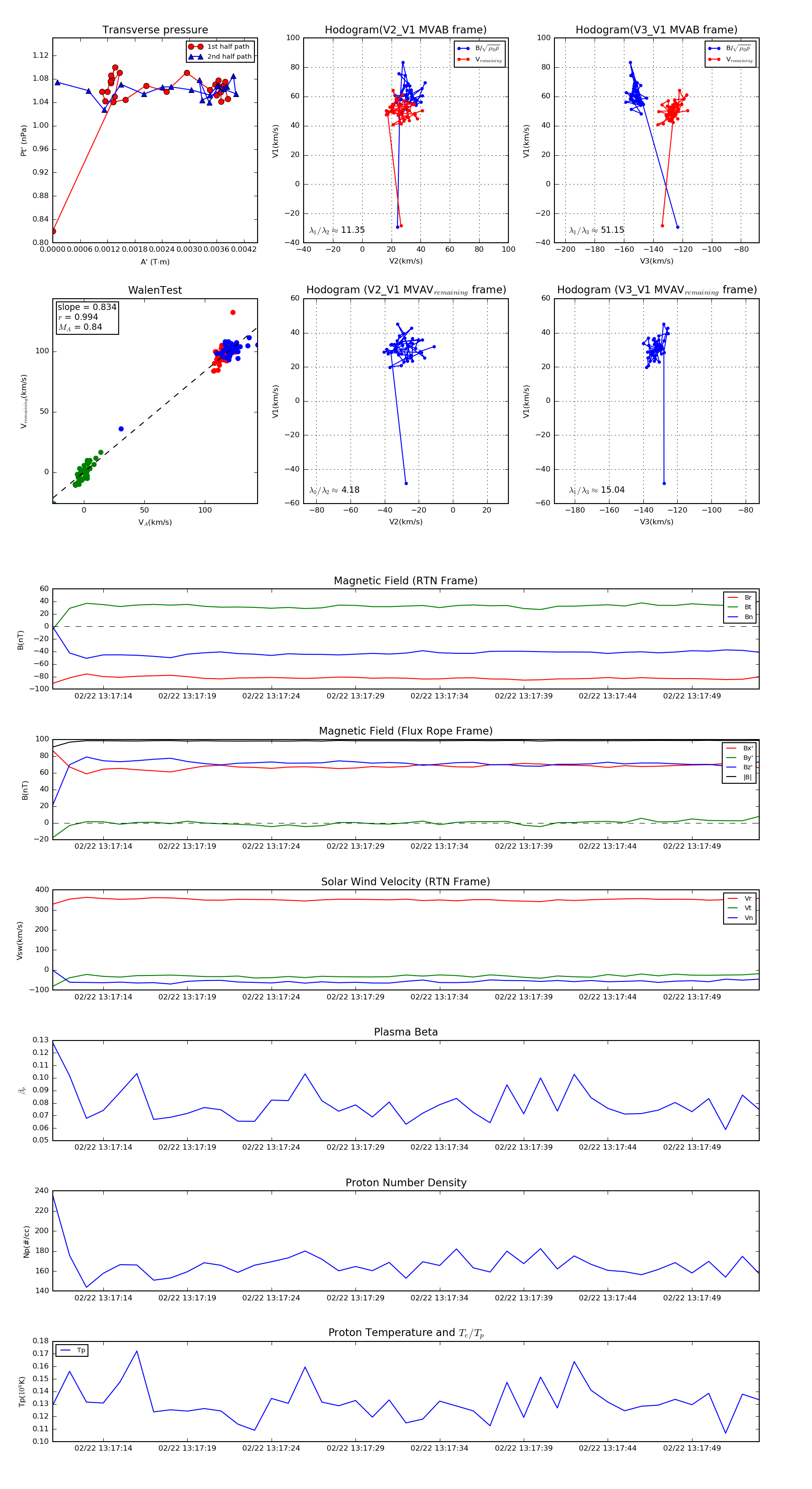
Flux Rope in 2022

Flux Rope Event 2022-02-22 13:17:11 ~ 2022-02-22 13:17:53 (43 seconds)


plot