HOME   LIST
‹–   –›

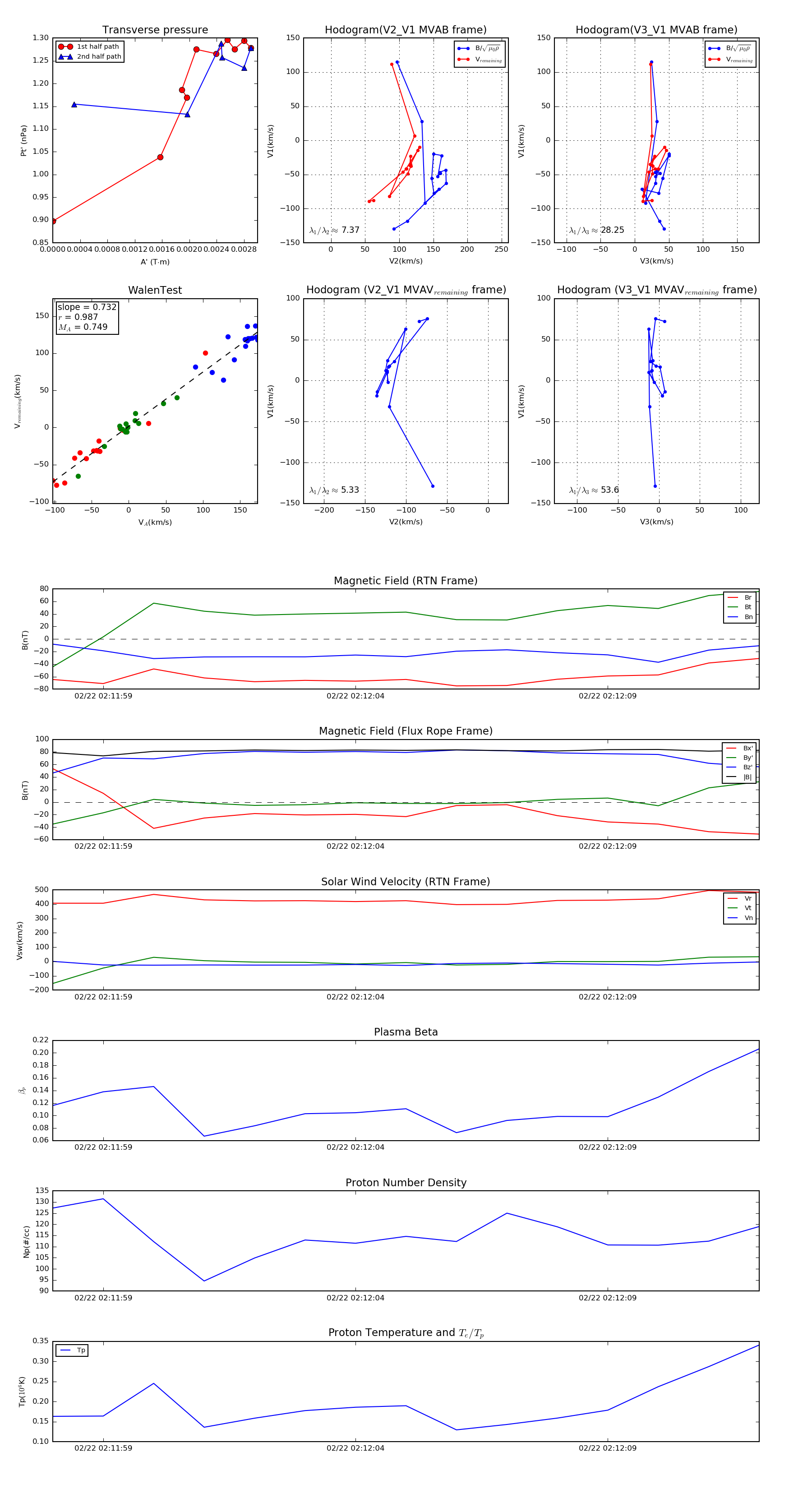
Flux Rope in 2022

Flux Rope Event 2022-02-22 02:11:58 ~ 2022-02-22 02:12:12 (15 seconds)


plot