HOME   LIST
‹–   –›

Flux Rope in 2021

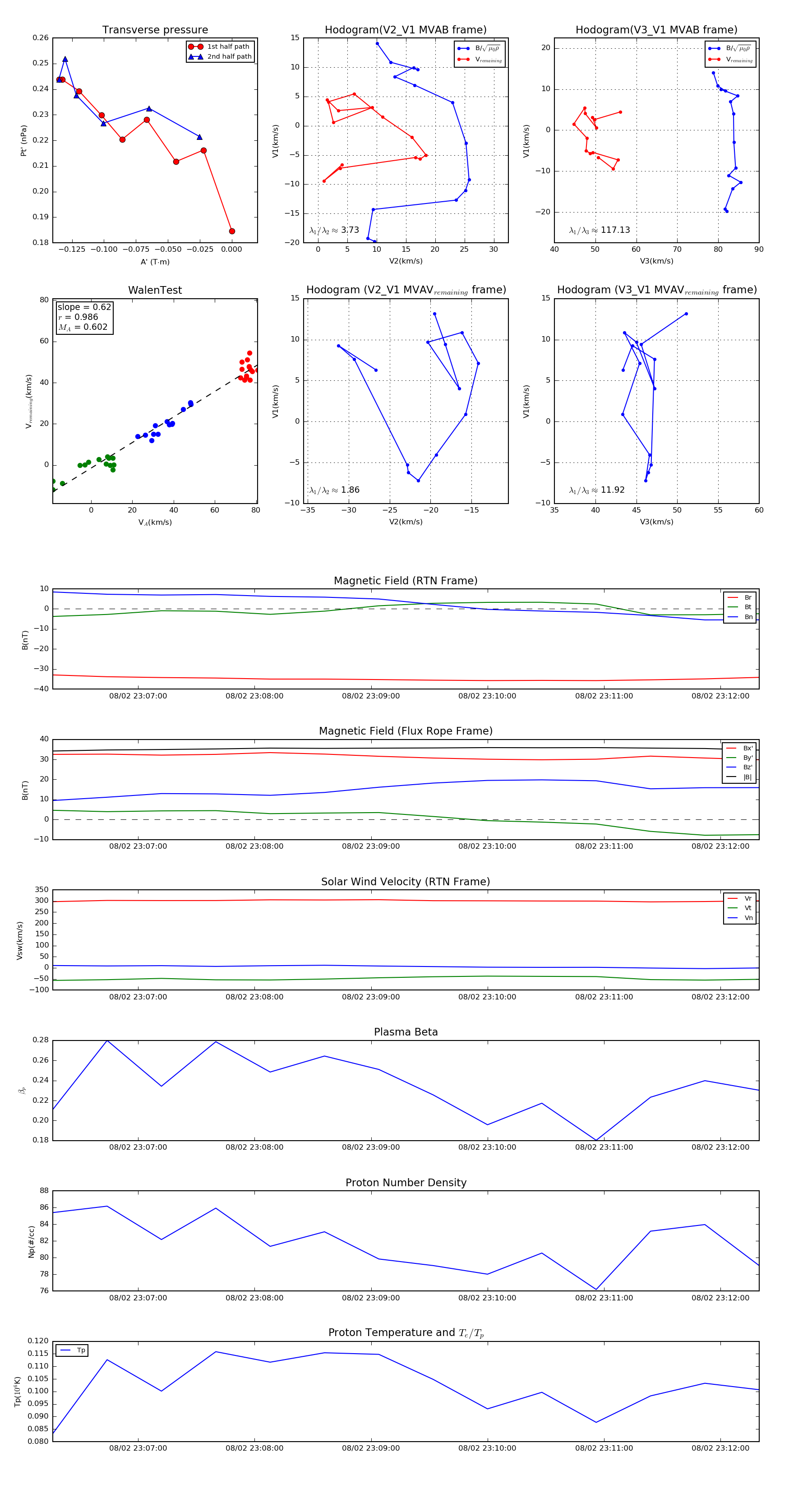
Flux Rope Event 2021-08-02 23:06:16 ~ 2021-08-02 23:12:20 (365 seconds)


plot