HOME   LIST
‹–   –›

Flux Rope in 2020

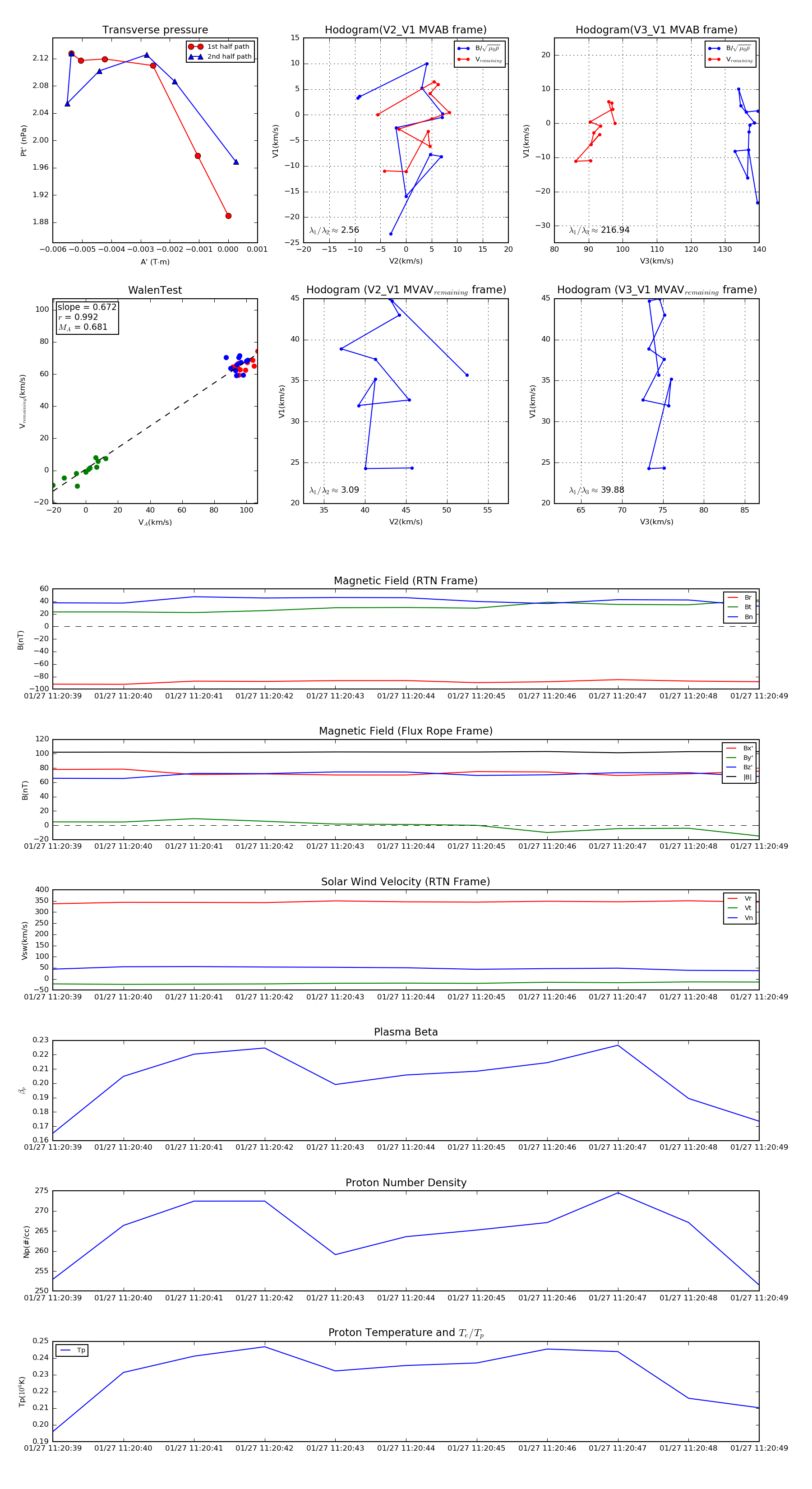
Flux Rope Event 2020-01-27 11:20:39 ~ 2020-01-27 11:20:49 (11 seconds)


plot