HOME   LIST
‹–   –›

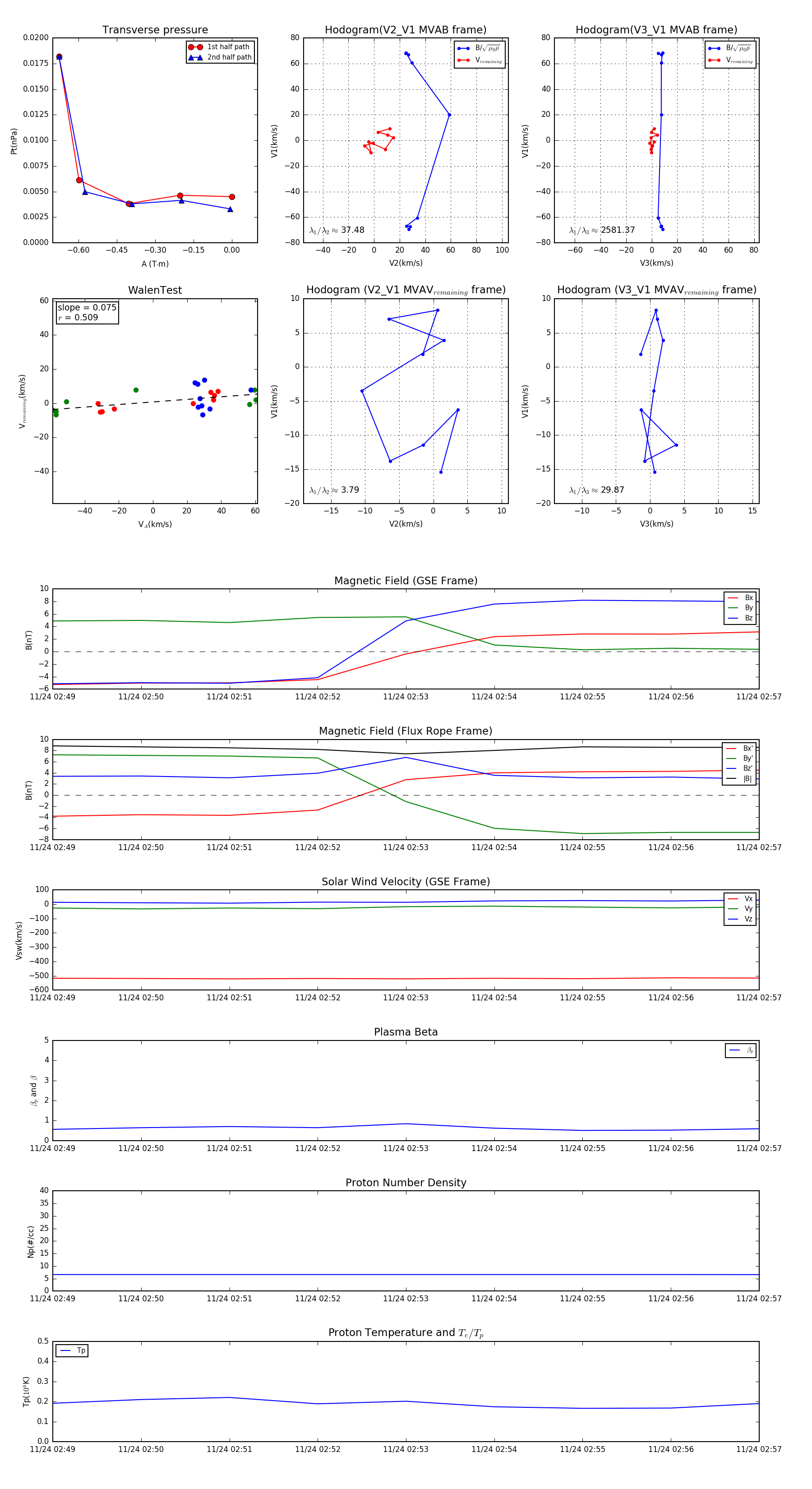
Flux Rope in 2006

Flux Rope Event 2006-11-24 02:49 ~ 2006-11-24 02:57 (9 minutes)


plot