HOME   LIST
‹–   –›

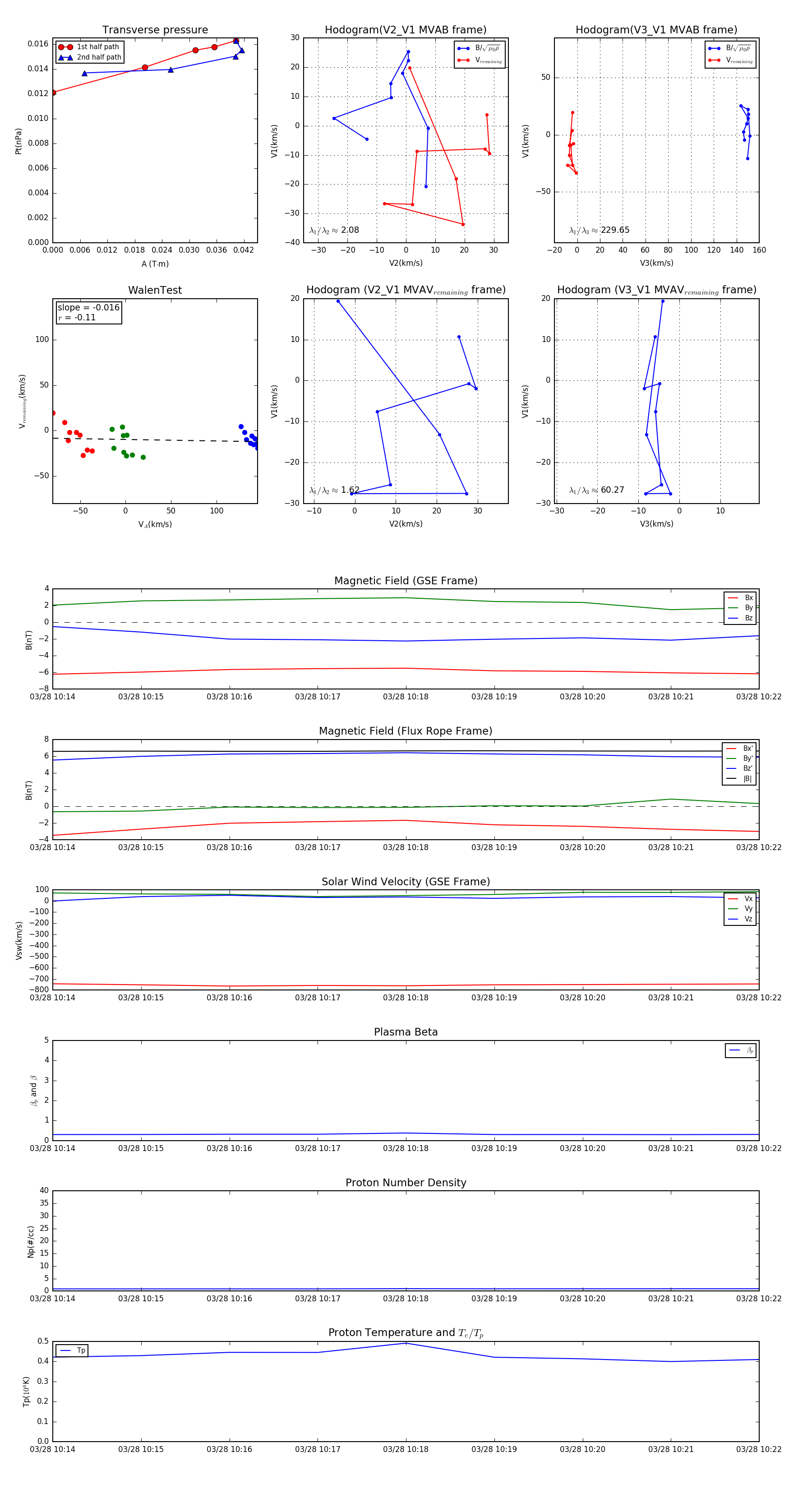
Flux Rope in 2004

Flux Rope Event 2004-03-28 10:14 ~ 2004-03-28 10:22 (9 minutes)


plot