HOME   LIST
‹–   –›

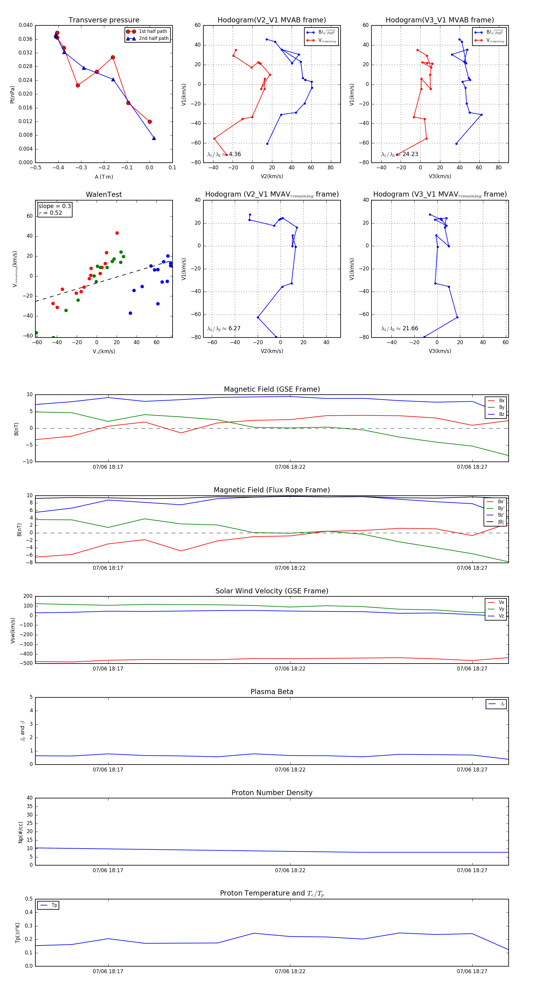
Flux Rope in 1999

Flux Rope Event 1999-07-06 18:15 ~ 1999-07-06 18:28 (14 minutes)


plot