HOME   LIST
‹–   –›

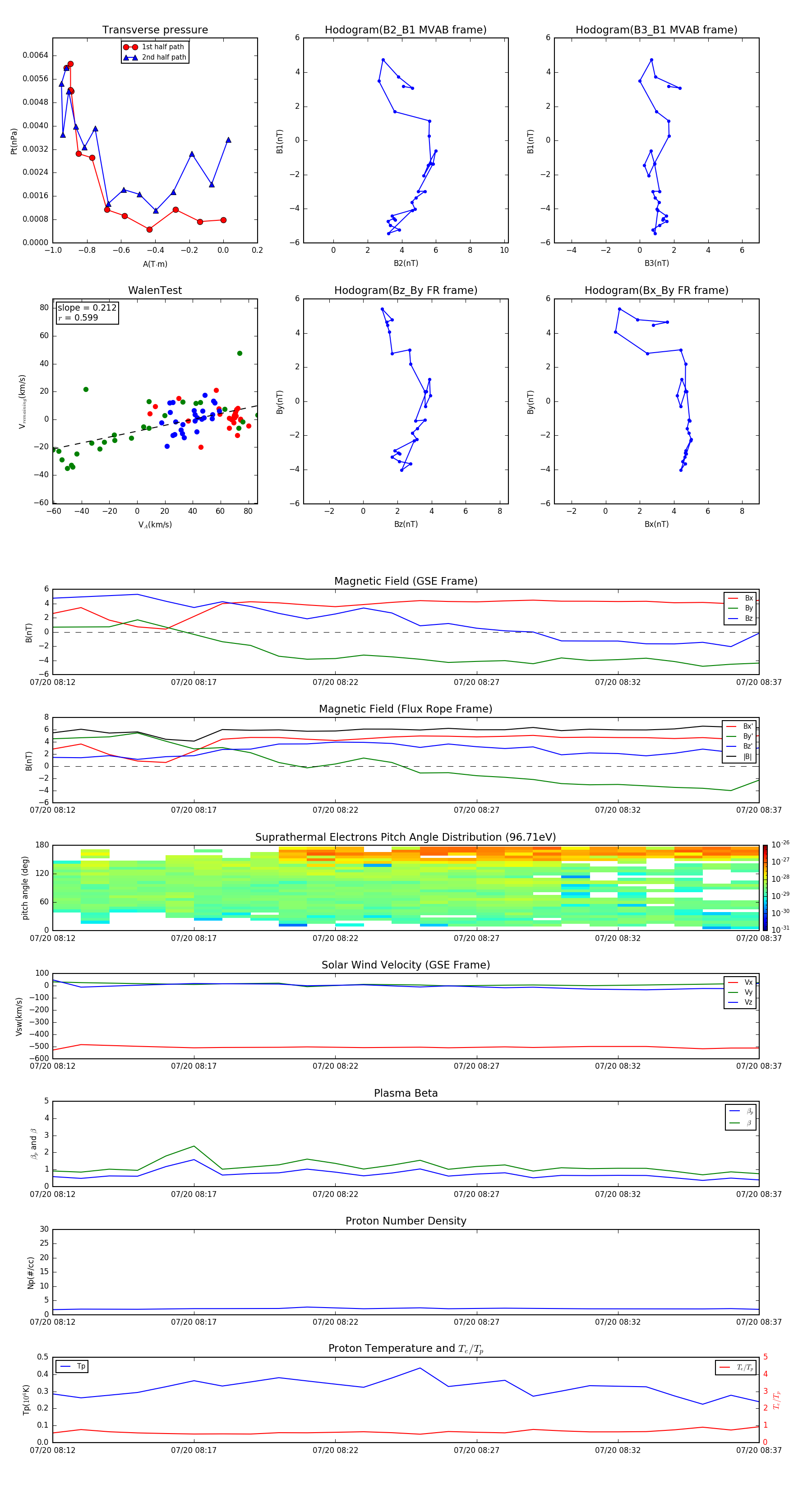
Flux Rope in 2004

Flux Rope Event 2004-07-20 08:12 ~ 2004-07-20 08:37 (26 minutes)


plot