HOME   LIST
‹–   –›

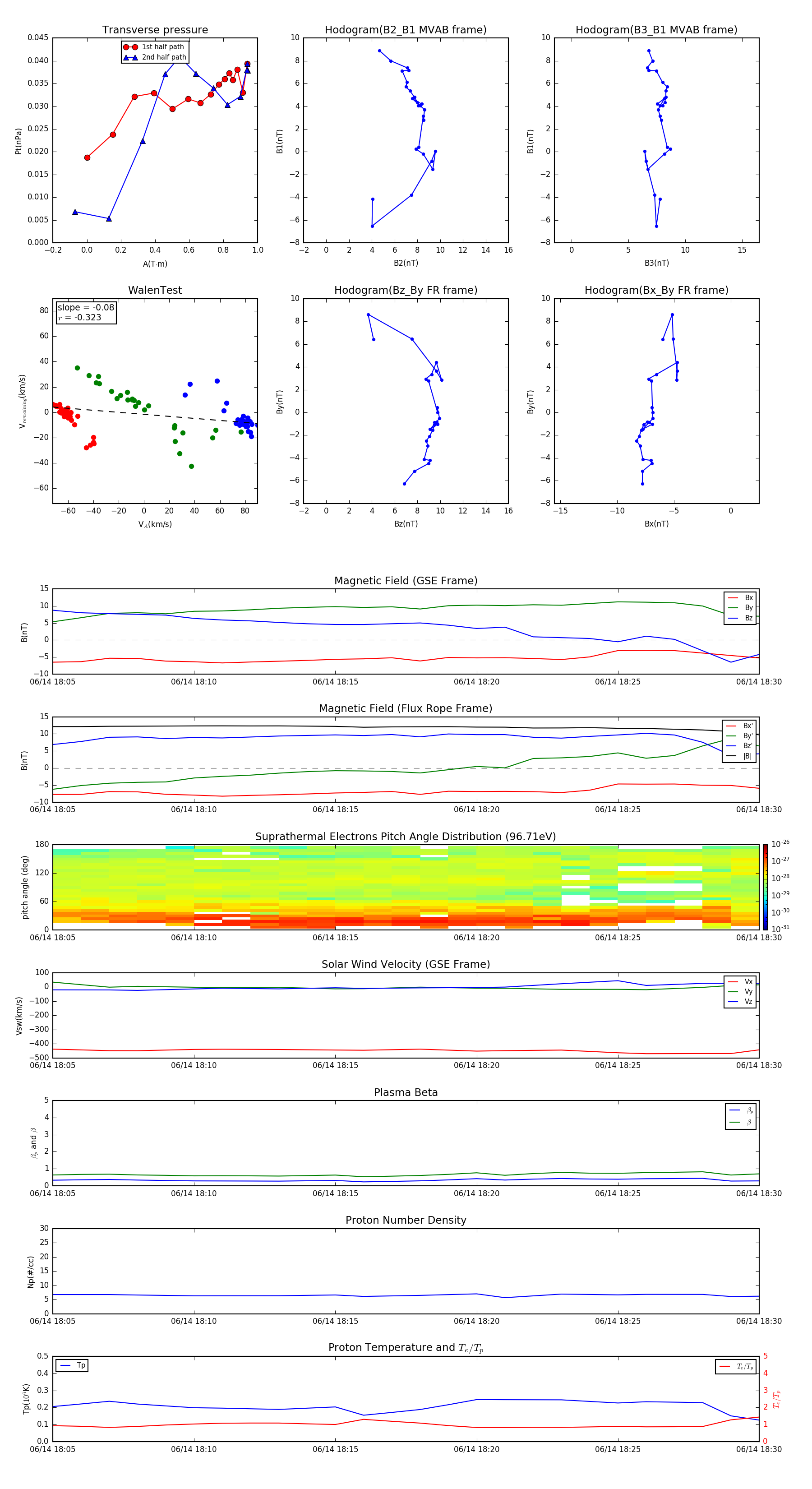
Flux Rope in 2004

Flux Rope Event 2004-06-14 18:05 ~ 2004-06-14 18:30 (26 minutes)


plot