HOME   LIST
‹–   –›

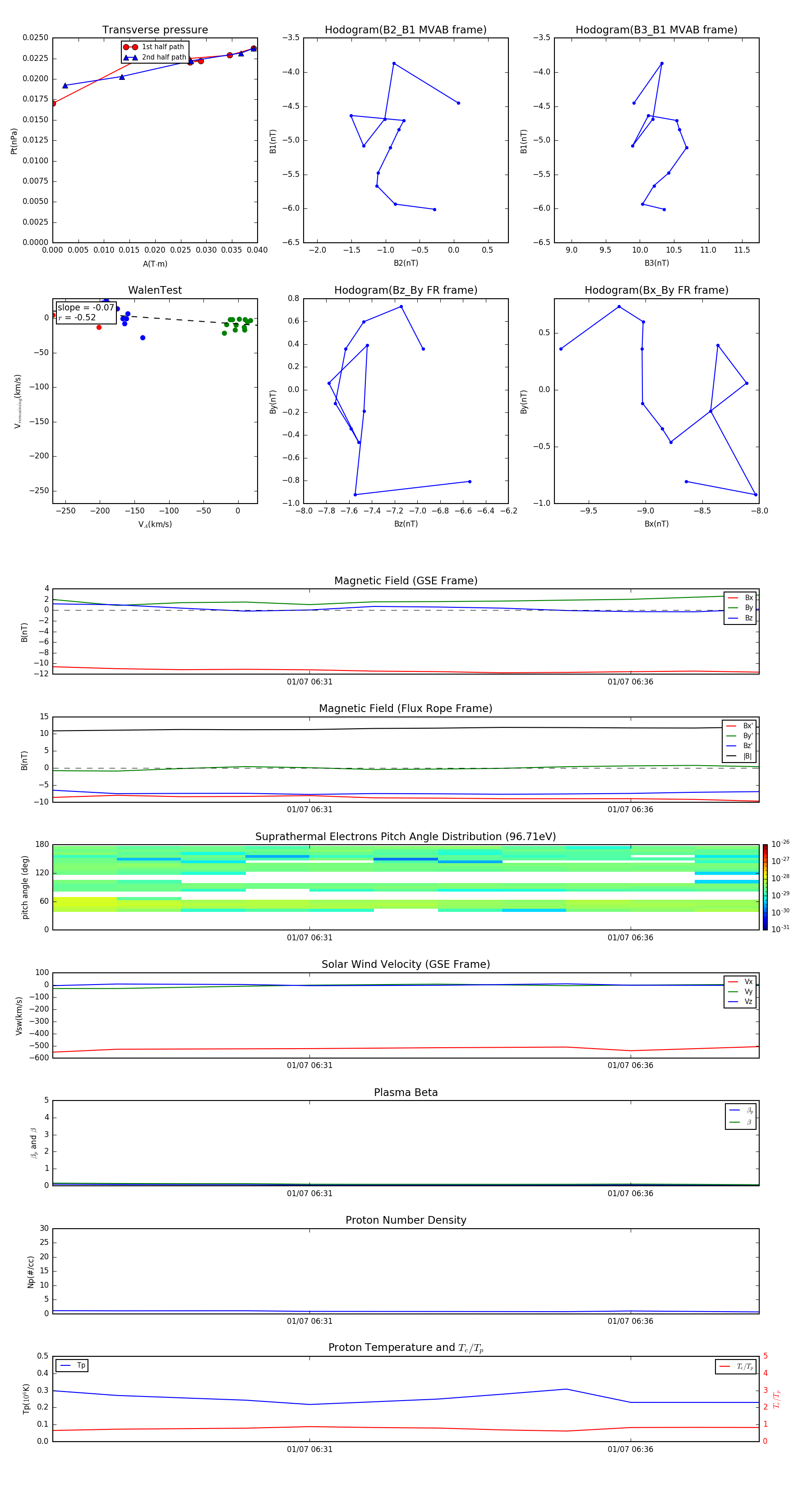
Flux Rope in 2004

Flux Rope Event 2004-01-07 06:27 ~ 2004-01-07 06:38 (12 minutes)


plot