HOME   LIST
‹–   –›

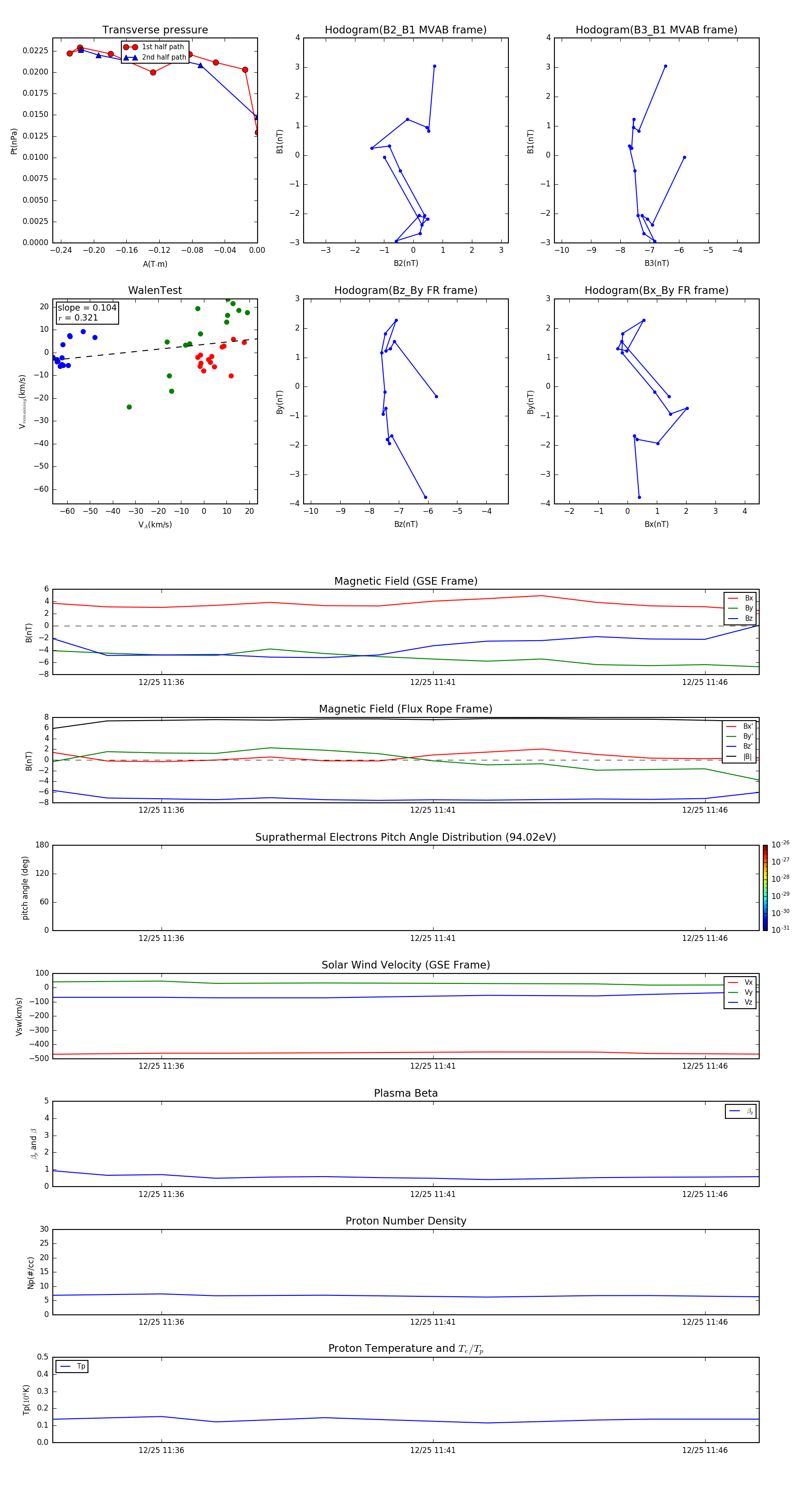
Flux Rope in 2001

Flux Rope Event 2001-12-25 11:34 ~ 2001-12-25 11:47 (14 minutes)


plot