HOME   LIST
‹–   –›

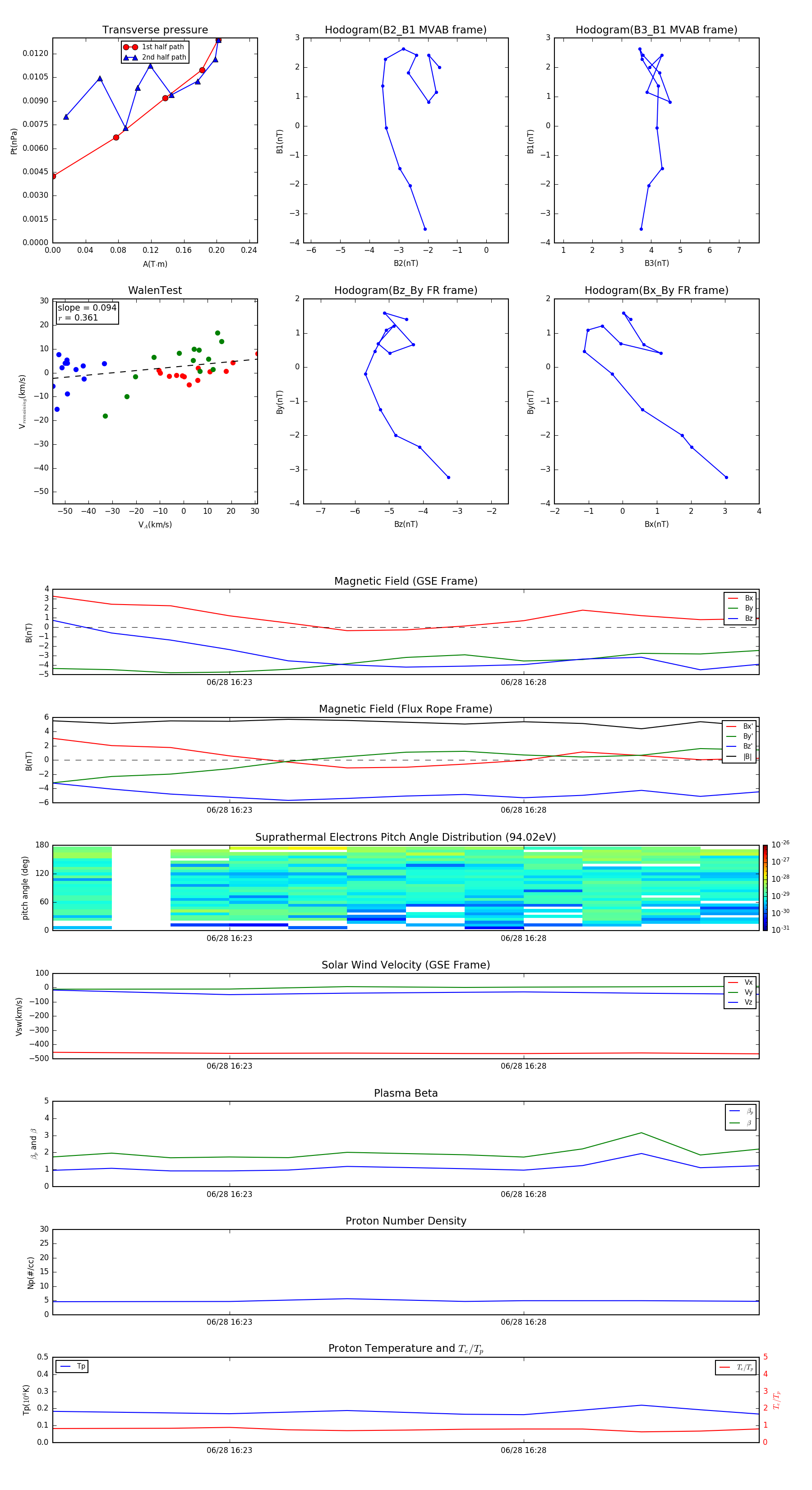
Flux Rope in 2000

Flux Rope Event 2000-06-28 16:20 ~ 2000-06-28 16:32 (13 minutes)


plot